I vores verden er vi omgivet af materialer – nogle naturlige, andre forarbejdede. Nogle er biologisk nedbrydelige, mens andre ikke er. Men hvordan skaber vi nysgerrighed hos eleverne, så de forholder sig til disse materialer og udvikler en bevidsthed om, hvordan vi skaber bæredygtige materialer? Kan vi omdanne materialer, som vi normalt ville have i overskud i produktionen, eller som normalt blot ville blive smidt i skraldespanden, til noget, der kan blive til brugbare materialer?
Vi vil her præsentere nogle grundlæggende principper omkring arbejdet med biomaterialer og dele ressourcer og links til opskrifter og undervisningsaktiviteter. Der vil blandt andet blive præsenteret, hvordan man kan arbejde med at skabe bioplast, forme til afstøbninger, og hvordan man kan dyrke og skabe materialer ud fra mycelium.

En stor del af vores inspiration kommer via vores samarbejde med Fablab Barcelona. Besøg deres hjemmeside og se bl.a. deres spændende projekt omkring “Remix the School”
Deltag i vores CFUmaker online fællesskab på Oase.app
Link til Oase.app – både QR kode til mobil app samt link til Oase.app
Biomaterialer er materialer fremstillet af biologiske ressourcer som planter, svampe, alger eller mikroorganismer. De kan være naturlige, som træ og bambus, eller forarbejdede, som bioplast fremstillet af stivelse eller cellulose. Fælles for mange biomaterialer er, at de er biologisk nedbrydelige og bæredygtige alternativer til traditionelle materialer som plastik og metal.
Biomaterialer omfatter en bred vifte af materialer med forskellige egenskaber og anvendelsesmuligheder. De spænder fra faste materialer som træ og kork til fleksible materialer som tekstiler fremstillet af bomuld eller hør. Nogle biomaterialer er endda spiselige, såsom tang og svampe, mens andre er udviklet til at være særligt holdbare og modstandsdygtige, eksempelvis dem, der anvendes i byggeri og konstruktion.
En af de største fordele ved biomaterialer er deres bæredygtighed. Mange af dem kan genanvendes på en nye måder. Derudover er mange biomaterialer biologisk nedbrydelige, hvilket betyder, at de kan nedbrydes naturligt og dermed ikke bidrager til forurening og affaldsproblemer.
Biomaterialer består af forskellige naturlige råmaterialer, der tilsammen skaber funktionelle og bæredygtige materialer. Disse komponenter kombineres på forskellige måder for at skabe biomaterialer med specifikke egenskaber såsom styrke, fleksibilitet og æstetik. Generelt er det kun din nysgerrighed der sætter begrænsninger for hvilke naturlige råvarer du kan brug, men under de forskellige punkter kommer der konkrete forslag til de forskellige typer materialer.
Bioplast er et spændende materiale, der laves af naturlige ressourcer som gelatine, agar eller cellulose i stedet for råolie, som bruges til almindelig plastik.
En stor fordel ved bioplast er, at det kan være bionedbrydeligt, hvilket betyder, at det kan nedbrydes naturligt i miljøet. Men det er vigtigt at vide, at ikke al bioplast er bionedbrydelig! Nogle typer, som bio-PET og bio-PE, ligner almindelig plastik og nedbrydes ikke.
De bioplast-opskrifter, vi anbefaler her, er alle bionedbrydelige. De består af tre hovedingredienser:
Hjemmelavet bioplast fungerer lidt som lim og klæber godt til træ. Derfor er det bedst at støbe det på en glat overflade som glas eller akryl. Hvis du vil lave flade plader, kan du hælde bioplasten i en ramme og skære den til, når den er tør.

En stor fordel er, at du kan genbruge bioplast! Hvis det går i stykker, kan du smelte det om i varmt vand og støbe det igen. Husk dog, at bioplast smelter let og kan blive deformt, hvis det udsættes for varme eller sollys.
Bioplast er ikke naturligt vandtæt – det kan ændre form, hvis det bliver vådt. Men det er også det, der gør det bionedbrydeligt! Hvis du vil gøre det mere vandafvisende, kan du tilsætte voks. Du kan også blande fibre, mineraler eller madaffald i for at lave en stærkere biokomposit.
Når bioplast tørrer, krymper det, fordi vandet fordamper. Mindre glycerin betyder mere krympning. Hvis materialet stadig føles koldt, er det ikke helt tørt. Tykke lag kan mugne, så dæk det gerne til med stof, mens det tørrer.
Støbeforme er et helt område for sig. Vi kender alle støbeforme fra køkkenet, hvor tærtefade, bradepander og andet bruges til at holde på flydende masser i en bestemt form, indtil de er bagte eller størknede på anden vis. Almindelige silikoneforme kan sagtens anvendes til biomaterialer, ligesom alle mulige andre forme kan bruges. Et grundlæggende princip er, at hvis det, der støbes, bliver hårdt, skal støbeformen være elastisk, mens hårde støbeforme kan bruges til elastiske materialer. Almindelig afstøbning sker ofte ved, at man hælder gips, beton eller lignende i en blød form, som her, hvor forskellige forme giver forskellige små fade.
Eleverne kan lave deres egne støbeforme. En mulighed er at 3D printe hårde forme. En anden er at lave silikonelignende forme i biomaterialer. Det sidste er særligt brugbart, hvis eleverne bare skal bruge formen i kort tid. Derefter kan formen smeltes om og massen bruges igen til noget andet, eller den kan bortskaffes som biomateriale.
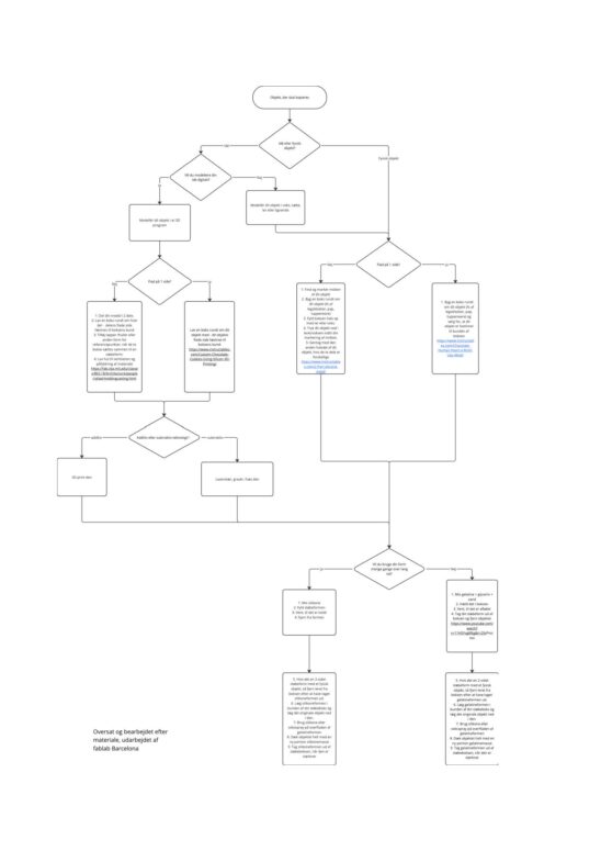
I dette kapitel ser vi på processen med at lave enkle forme i biomaterialer. Enkle forme lan laves, når det objekt, der skal afstøbes har en flad side, og når denne side er større end resten af objektet, da det ellers vil være svært at få ud af formen uden at ødelægge det. Det er måske et fysisk objekt, der allerede findes, eller måske er det bare en idé. Hvis det er det sidste, er eleverne nødt til at starte med at lave objektet. Det kan de gøre i ler, voks, 3D print eller på anden vis. Når objektet findes fysisk, skal eleverne lægge det ned i en ramme, som har sider, der er højere end objektet. Objektet skal fastklæbes, da det ellers vil flytte sig, når det overhældes med biomateriale. Se billede 2-5. Her er der fundet forskellige forme at lægge objektet i, bortset fra billede 5, hvor der er lavet et aftryk af objektet i voks og modelleret en side op omkring aftrykket. Når de forskellige eksempler overhældes med biomaterialer, vil det blive til støbeforme, som eleverne kan bruge til at genskabe objektet efterfølgende.
Husk evt. at dække objektet med et tyndt lag olie, vaseline eller lignende, før der overhældes med biomateriale, så det lettere slipper, når biomaterialet er størknet.
Vær også opmærksom på, at biomateriale svinder meget, når væden fordamper. Det gør sig også gældende for de kopier, som eleverne efterfølgende støber i formene.
Flowchartet her nedenfor er bearbejdet fra materiale fra fablab Barcelona og viser de overvejelser og processer, der skal gennemgås, når eleverne skal lave deres egne forme. Her finder du også links til vejledninger, hvis elevernes ønskede objekter kræver en 2-sidet støbeform.

Det er nemt at komme i gang med at dyrke kombutcha svampe, også kaldet scoby. En kombutcha svamp minder om en eddike-mor og og føles i våd tilstand som kyllingeskind, men bliver læderagtig, når den er tørret.
For at dyrke dine egne svampe, skal du starte med at have en scoby-mor. Den kan købes på nettet for få penge, men ofte kan du også finde en gratis på dba eller facebook marketplace fx. Der dannes en svamp oven på den oprindelige scoby-mor i løbet af et par uger, og begge kan bruges igen til nye produktioner, eller du kan nøjes med at genbruge den oprindelige og tage den nye svamp op og tørre.
Her er der taget udgangspunkt i en færdigkøbt svamp med startvæske og den medfølgende opskrift.
De høstede svampe kan formes, mens de er våde, og kan efterbehandles, fx sys, når de er tørre. Vær obs på, at de suger vand og falder fra hinanden igen, hvis de bliver våde, så helt ligesom læder er de altså ikke!

At introducere biomaterialer i undervisningen behøver ikke at være kompliceret. Ofte kan man komme langt med de materialer og redskaber, skolen allerede har til rådighed, især i faglokaler som natur/teknologi og madkundskab.
Grundlæggende udstyr
For at starte kan følgende ting være en god idé:
Arbejdet med biomaterialer kan foregå i mange forskellige lokaler, såsom almindelige klasselokaler, makerspaces, madkundskabslokalet, natur/teknologilokalet m.fl. Det er dog en fordel at have adgang til:
Materium – Stor ressourcebank med masser af opskrifter og andet.

Bioplast – En kogebog med forskellige opskrifter på bioplast. Af Magaret Dunne
Precious Plastic – Make an edible bow – En eksempel på at lave en skål af appelsinskaller.
How to use the biomaterial and paste 3D Printing Machine – Tutorial
Creative Commons - CC/BY/NC/SA
Nedenfor vises ressourcer som er udvalgt baseret på tags
Nedenfor vises ressourcer indenfor samme emne